DiBK logo til web

Navigasjon

  • DIBK-ikon-skjema-farger copy 1 Søknad og skjema
    • Digital byggesøknad for privatpersoner
    • Digital byggesøknad for proffbrukere
    • Skjemaer til byggesøknaden
  • DIBK-ikon-bygge-endre-farger 2 Bygge eller endre
    • Råd og veivisere til deg med byggeplaner
    • Nabovarsel
    • Før du starter å bygge
    • Bygg garasje uten å søke
    • Bygg tilbygg uten å søke
    • Arbeid på eksisterende bygg
    • Hvor stort kan du bygge?
    • Smartere oppussing
    • Visuelle kvaliteter for småhus
  • DIBK-ikon-forskrift-farge 1 Regelverk
    • Byggteknisk forskrift (TEK17)
    • Endringshistorikk TEK17
    • Slik leser du TEK17
    • Byggesaksforskriften (SAK10)
    • Endringer og tidligere regelverk
    • Byggevareforskriften (DOK)
    • Heisforskriften
    • Byggteknisk forskrift (TEK10)
    • Plan- og bygningsloven (pbl)
    • Forskrift til avhendingslova (tryggere bolighandel)
  • DIBK-ikon-byggteknisk-farger 3 Byggtekniske områder
    • Mer om krav og regler til blant annet brannsikkerhet, energi, universell utforming og byggeskikk
  • DIBK-ikon-tilsyn-farger 4 Saksbehandling, tilsyn og kontroll
    • Nasjonale sjekklister for byggesak
    • Veiledning for gjennomføring av uavhengig kontroll
    • Har kommunen mottatt en digital byggesøknad?
    • Sjekkliste for tilsyn med produktdokumentasjon
    • Digitalisering av plan- og byggesak
  • DIBK-ikon-sentraltgodkjent-farger 2 Sentral godkjenning
    • Søk om, endre eller forny sentral godkjenning
    • Finn foretak
    • Overføre sentral godkjenning til nytt organisasjonsnummer
  • DIBK-ikon-byggevarer-farger 2 Byggevarer, heis og krav til dokumentasjon
    • Veileder for salg av gamle byggevarer
    • Sjekk kravene for ditt produkt
    • Heis- og løfteinnretninger
    • Tipsskjema
  • Forside
  • Saksbehandling, tilsyn og kontroll
  • Veiledning for kommunalt tilsyn med produktdokumentasjon
  • Begrepsliste
The document is being printed

Kommunalt tilsyn med produktdokumentasjon

Dato: 13.03.2026
print-front-back-image.jpg
  • 1. Hvordan kommunen kan gjennomføre tilsyn
    • Framgangsmåte og råd
  • 2. Oppfølging etter tilsyn
    • Formålet med produkttilsyn, retting av påviste tiltak og kommunens virkemidler
  • 3. Regelverket for produktdokumentasjon av byggevarer
    • Oversikt over regelverk og begreper
  • 4. Vedlegg
    • Begrepsliste

Om veiledningen

Veiledningen beskriver hvordan kommunen kan føre tilsyn med produkter, og gir et innblikk i forskrift om dokumentasjon og omsetning av produkter til byggverk (DOK) og krav om CE-merking.

Denne veilederen er en forenklet versjon av veilederen Tilsyn med produktdokumentasjon. Vi har valgt å utarbeide en forenklet versjon for å gjøre tilsynet enklere og mer effektivt.

Andre verktøy for tilsyn med produktdokumentasjon

  • Prøv også produktveiviseren for tilsyn. Veiviseren inneholder sjekklister for 20 byggevarer. Det er også mulig å bruke en egen sjekkliste for å vurdere dokumentasjonen til andre produkter enn de 20 produktene.
  • Den originale veilederen er fortsatt tilgjengelig. Denne ble publisert i forbindelse med at tilsyn med produkter ble prioritert tilsynsområde i 2016, og gir mer inngående informasjon.

Innledning

Veiledningen beskriver hvordan kommunen kan føre tilsyn med produkter, og gir et innblikk i forskrift om dokumentasjon og omsetning av produkter til byggverk (DOK) og krav om CE-merking.

  • Kapittel 1 handler om hvordan kommunen kan gjennomføre tilsyn i praksis.
  • Når tilsyn er gjennomført, vil det ofte være behov for oppfølging etter tilsyn. Dette kan du lese om i kapittel 2.
  • Kapittel 3 gir en innføring i regelverket knyttet til dokumentasjon av produkter.

Produktdokumentasjonen av byggevarer er viktig fordi den gir ansvarlige foretak grunnlag for å velge byggevarer med tilstrekkelig dokumenterte egenskaper som skal medvirke til at byggverk oppfyller gjeldende byggteknisk forskrift (TEK17). Tilsyn med produkter vil ofte være en naturlig del av annet tilsyn i et byggetiltak.

Kommunens tilsyn med produkter

Målgruppene for kommunens tilsyn og direktoratets tilsyn er forskjellige. Kommunen fører tilsyn i konkrete byggesaker. Kommunen kan føre tilsyn med at ansvarlige foretak har oppfylt sine forpliktelser og at tiltaket er i samsvar med forskrift om produktdokumentasjon (DOK), byggesaksforskriften (SAK) og byggteknisk forskrift. Ansvarlige foretak skal kunne dokumentere at de har valgt byggevarer med tilstrekkelig dokumentasjon etter DOK og at byggevarene medvirker til at byggverket oppfyller byggteknisk forskrift.

Ved kommunens tilsyn i byggesak kan det avdekkes produkter uten tilfredsstillende dokumentasjon. Kommunen må følge opp tiltaket og de ansvarlige foretakene i den konkrete byggesaken. Oppfølging av produsent, importør og distributør ligger til Direktoratet for byggkvalitet. Kommunen skal derfor innrapportere slike tilfeller til direktoratet jf. DOK § 22 tredje ledd.

Direktoratets tilsyn med produkter

Direktoratet for byggkvalitet er tilsynsmyndigheten for byggevarer. Direktoratet fører tilsyn med at byggevarenes egenskaper er riktige og tilstrekkelig dokumentert og at norske produsenter, importører og distributører som omsetter byggevarer på det norske markedet, følger reglene i DOK. Det er verdt å merke seg at direktoratet ikke fører tilsyn med at byggevarer som omsettes på det norske markedet har egenskaper som er tilstrekkelige for å oppfylle byggteknisk forskrift. Dette må gjøres av kommunen i den konkrete byggesaken.

Kommunenes tilsyn og direktoratets tilsyn utfyller hverandre og bidrar til at byggevarer som brukes i norske byggverk har egenskaper dokumentert etter DOK og har en kvalitet som medvirker til at byggteknisk forskrift er oppfylt.

Framgangsmåte og råd

1.1 Framgangsmåte og råd for å gjennomføre tilsyn med produkter

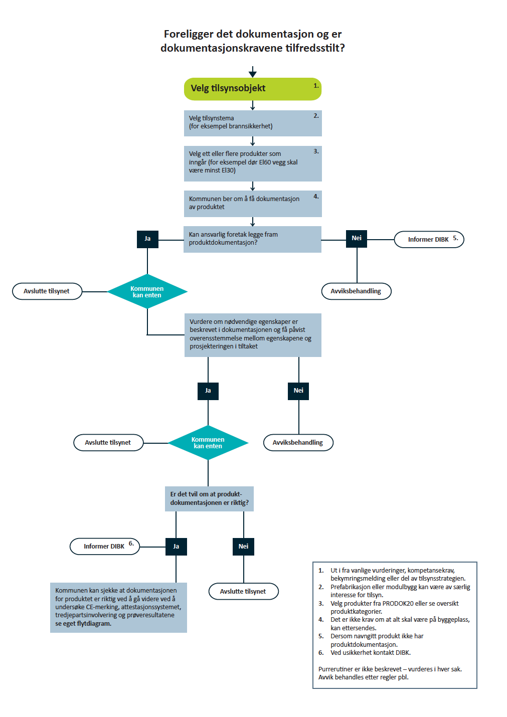
Flytdiagrammene under beskriver framgangsmåte for kommunenes tilsyn med produktdokumentasjon

Generell saksflyt ved tilsyn med produkter kan se slik ut:

 

Generell saksflyt ved tilsyn med produkter kan se slik ut

 

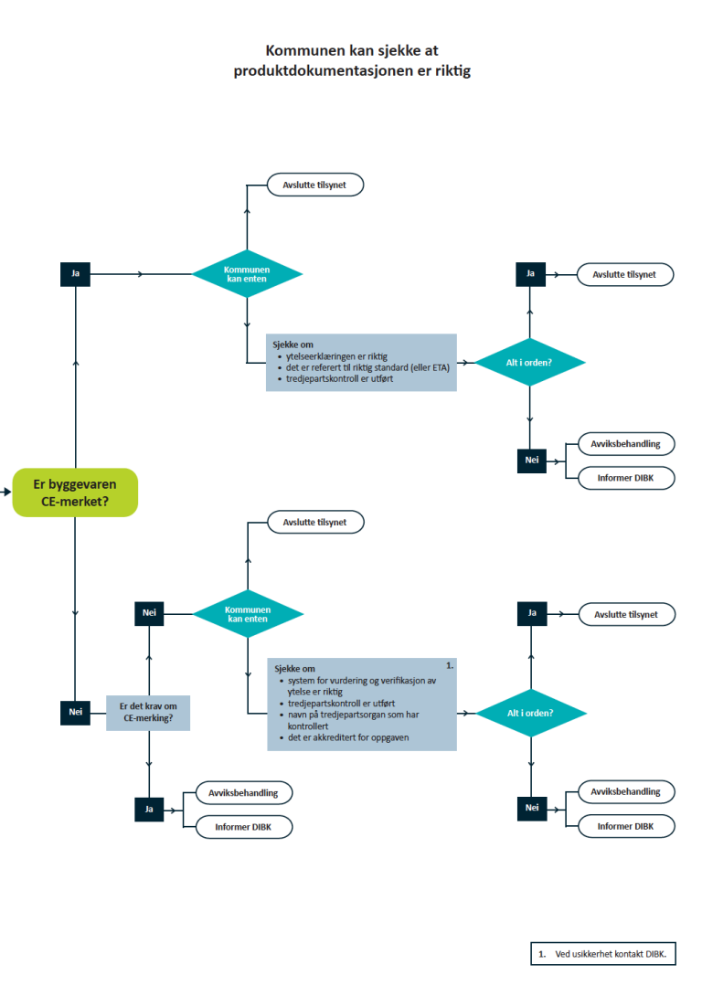
Flytdiagrammet under viser metode for dypere gjennomgang av produktdokumentasjon ved behov.

 

Flytdiagrammet viser metode for dypere gjennomgang av produktdokumentasjon ved behov.

 

Noen råd for å gjennomføre tilsyn med produkter

1. Velg produkt
Direktoratet anbefaler at kommunen velger produkter fra direktoratets sjekklister over de vanligste byggevarene som benyttes i norske byggverk: PRODOK20. Kommunen kan også velge produkter fra den mer omfattende listen over produkter: Liste over vanlige byggevarer (last ned pdf).

2. Innsamling av dokumentasjon
Bruk sjekklisten PRODOK20 for innsamling av produktdokumentasjon. Dokumentasjonen det bes om, kan fremlegges ved tilsynet eller sendes kommunen i etterkant.

3. Sjekk om produktdokumentasjon foreligger
I PRODOK20 fremgår det hva slags dokumentasjon ansvarlige foretak skal legge frem (produktdokumentasjon for CE-merkede byggevarer eller produktdokumentasjon for byggevarer som ikke er CE-merkede). På bakgrunn av listene kan kommunen vurdere om dokumentasjonen som er lagt fram er tilstrekkelig etter DOK og byggteknisk forskrift.

4. Sjekk opp mot prosjekteringsgrunnlaget
Kommunen kan be ansvarlige foretak om å dokumentere at de ytelsene som er beskrevet i produktdokumentasjonen, er tilstrekkelige for å oppfylle byggtekniske krav i byggetiltaket. Produktet må oppfylle krav som framgår av prosjekteringen av tiltaket.

5. Sjekk om de relevante egenskapene/ytelsene er beskrevet i produktdokumentasjonen
Kommuner som ønsker å se nærmere på dokumentasjonen, kan sjekke om de nødvendige egenskapene og ytelsene er beskrevet. Hvis det for eksempel ikke er opplyst om U-verdi i ytelseserklæringen til et vindu, har ikke foretaket grunnlag for å velge dette produktet. De kan da heller ikke dokumentere at de har valgt et vindu som bidrar til å oppfylle krav i byggteknisk forskrift.

6. Oppfølging etter tilsyn
Dersom det ikke foreligger tilstrekkelig dokumentasjon, er verken byggteknisk forskrift eller DOK oppfylt. Dette er avvik. Hensiktsmessige reaksjoner er beskrevet i kapittel 3.

7. Rapportering til Direktoratet for byggkvalitet
Kommunen skal rapportere til Direktoratet for byggkvalitet dersom de finner produkter med mangelfull eller uriktig dokumentasjon jf. DOK § 22 tredje ledd. Direktoratet har anledning til å følge opp produsent, importør, distributør og sentralt godkjente foretak. Rapportering kan gjøres enten som kopi av tilsynsrapporten eller i eget brev/e-post.

8. Har du spørsmål om produkter?
Nettsidene til direktoratet inneholder mye informasjon om produkter. Kommunen kan også ta kontakt med direktoratet med spørsmål om detaljer ved produktdokumentasjonen. Kontakt oss på post@dibk.no og merk e-posten med 18/7265.

2. Oppfølging etter tilsyn

Formålet med produkttilsyn, retting av påviste tiltak og kommunens virkemidler

  • Gå direkte til:
  • 2.1 Formålet med produkttilsyn
  • 2.2 Retting av påviste avvik
  • 2.3 Kommunens virkemidler

2.1 Formålet med produkttilsyn

Formålet med tilsyn er i første rekke å påse at byggetiltak i kommunen oppføres med god kvalitet i samsvar med bestemmelsene gitt i eller i medhold av plan- og bygningsloven (pbl).

Hensikten med å føre tilsyn med produkter er å påse at kvaliteten på byggevarer er dokumentert, og bidra til at leverandørene av produktene har like konkurransevilkår.

Når et tilsyn avdekker mangler eller feil ved en byggevare eller ved dokumentasjonen til en byggevare, vil målet med oppfølgingen være at feilen rettes. I et slikt tilfelle er ofte pålegg om retting det mest aktuelle virkemidlet. Et pålegg om retting vil være en sanksjon etter pbl. kap. 32 Ulovlighetsoppfølging.

Når det avdekkes feil eller mangler knyttet til byggevare, kan dette også være indikasjon på manglende kompetanse hos ansvarlig foretak. I slike tilfeller vil det være relevant å vurdere foretakets ansvarsrett, og eventuelt fatte vedtak om uavhengig kontroll i medhold av pbl § 24-1, jfr. byggesaksforskriften § 14-3 (SAK10).

Nærmere beskrivelse av de ulike virkemidlene er gjort i temaveileder om tilsyn

Virkemidler kan være både formelle sanksjoner etter plan og bygningslovgivningens kapitel 32 og andre reaksjoner. Formålet med reaksjonen kan være at tiltaket skal komme i samsvar med regelverket, men reaksjonen kan også være direkte rettet mot foretaket, eksempelvis tilbaketrekking av ansvarsrett.

Reaksjonene kommunen velger å bruke i tilsynet må stå i rimelig forhold til overtredelsen.

Kommunene bør vurdere:

  • hvor alvorlig overtredelsen er
  • hvilken betydning byggevaren har for byggverket
  • om byggevaren kan erstattes med tilfredsstillende dokumentert byggevare

Der overtredelsen er av mindre betydning, kan kommunen avstå fra å forfølge forholdet, jfr. pbl § 32-1.

Reaksjoner bør rettes mot den som har ansvarsrett. Dersom det ansvarlige foretaket ikke lenger finnes, kan sanksjoner rettes mot eventuell underentreprenør eller rådgiver som har begått feilen, eller mot tiltakshaver.

Formålet med reaksjonen er at bygget skal få riktig kvalitet.

2.2 Retting av påviste avvik

Et avvik er manglende samsvar mellom definerte krav og utført arbeid i et byggetiltak, eller manglende eller feil dokumentasjon ved et produkt. I plan- og bygningslovens forstand oppstår et avvik når det avdekkes manglende samsvar mellom regelverkets krav og resultater av prosjekteringsarbeid eller utført byggearbeid, jf. SAK10 § 1-2 bokstav j.

I tilfeller der kravene om dokumentasjon ikke oppfylles, er dette et avvik som må lukkes.

Lukking av avvik der produktet allerede er bygget inn i byggverket, kan løses på forskjellige måter:

I tilfeller der det er brukt feil produkt, eller produktet er brukt på feil måte, må ansvarlig foretak gjøre tiltak og deretter kunne dokumentere at dette har brakt byggetiltaket i lovlig tilstand. I noen tilfeller kan det være aktuelt å erstatte produktet. Det kan for eksempel gjelde røykvarslere, vinduer, dører og andre produkter som er enkle å skifte.

Hvis kommunen har begrunnet mistanke om at det omsettes produkter til byggverk uten tilstrekkelig dokumentasjon eller produkter som utgjør en risiko for helse, sikkerhet og miljø, er kommunen forpliktet til å melde forholdet til Direktoratet for byggkvalitet. Jf. DOK § 22 tredje ledd.

2.3. Kommunens virkemidler

Tabellen gir en oversikt over kommunens virkemidler.

 

Virkemiddel

 

Hjemmel i plan- og bygningsloven (pbl) eller byggesaksforskriften (SAK10)

1.

 

Avslå søknad om midlertidig brukstillatelse eller ferdigattest fordi det ikke foreligger grunnlag for å godkjenne søknaden

Pbl § 21-10 tredje ledd, jf. SAK 10 § 8-1.

 

2.Fatte vedtak om uavhengig kontrollPbl § 24-1 jf. SAK10 § 14-3
3.Fatte vedtak om pålegg om rettingPbl § 32-3
4.Fatte vedtak om pålegg om stansPbl §§ 32-3, 32-4
5.Fatte vedtak om tvangsmulkt (ofte sammen med pålegg)Pbl § 32-5
6.Varsel om at kommunen vurderer å trekke ansvarsrettPbl § 23-3 tredje ledd
7.Fatte vedtak om å trekke ansvarsrettPbl § 23-3 og SAK10 § 6-9
8.AdvarselEn advarsel er ikke et enkeltvedtak.
9.Fatte vedtak om overtredelsesgebyrPbl § 32-8, SAK10 § 16-1

10.

 

Forelegg om plikt til å etterkomme pålegg eller forbud etter plan- og bygningsloven

Pbl § 32-6

 

11.Politianmeldelse og straffPbl § 32-9

Husk at kommunen skal melde fra til avdelingen for sentral godkjenning i Direktoratet for byggkvalitet når det er fattet vedtak om å frata ansvarsrett eller foretaket har fått advarsel.

Etter DOK § 22, tredje ledd skal kommunen ved begrunnet mistanke om at det omsettes, markedsføres, distribueres eller brukes produkt som ikke har tilfredsstillende produktdokumentasjon, melde forholdet til avdeling for tilsyn og produkter i Direktoratet for byggkvalitet.

3. Regelverket for produktdokumentasjon av byggevarer

Oversikt over regelverk og begreper

Gå direkte til:

  • 3.1 Definisjon av byggevarer
  • 3.2 Egenskaper og ytelser
  • 3.3 Dokumentasjon av byggevarer
  • 3.4. Dokumentasjon som skal være tilgjengelig i byggetiltaket
  • 3.5 Krav til produktdokumentasjon
  • 3.6 Generelt om dokumentasjon av CE-merkede og ikke CE-merkede produkter
  • 3.7 Produktdokumentasjon av CE-merkede byggevarer
  • 3.8 Produktdokumentasjon av byggevarer som ikke er CE-merkede
  • 3.9 System som beskriver vurdering og verifikasjon av ytelse som skal gjøres ved produksjon av byggevaren

3.1 Definisjon av byggevarer

Hva er en byggevare?

En byggevare er et produkt som bygges inn i byggverk (det vil si bygning, konstruksjon eller anlegg), og som påvirker byggverkets grunnleggende egenskaper (konstruksjonssikkerhet, brannsikkerhet, beskyttelse av brukernes helse og hygiene, sikkerhet ved bruk, vern mot støy, energi og bærekraftig bruk av naturressurser).

Eksempler på byggevarer er vinduer, dører, porter, betongelementer, stålprodukter, tappearmatur (kraner), rør, sanitærutstyr, konstruksjonsvirke, røykvarsler, ildsteder, skorsteiner, bygningsglass og pukk.

Byggesett som for eksempel trapper, byggmoduler, branndeteksjonssystemer og brannslukningssystemer, anses også som byggevarer. Det skal foreligge produktdokumentasjon for byggesett som helhet. Dokumentasjonen skal inneholde en beskrivelse av de ulike komponentene som inngår i byggesettet. Det er derimot ikke krav om at det skal foreligge dokumentasjon for de enkelte komponentene.

Lukkede elementer

Et lukket bygningselement ligger i attestasjonssystem 2+. Det betyr at produsenten skal ha en produksjonskontroll i fabrikken. Produksjonskontrollen skal sertifiseres og følges opp av et akkreditert tredjepartsorgan. Produsenten kan selv beregne og fastsette ytelser til sitt element, for eksempel bæreevne, U-verdi, tetthet og lyd.

Åpne elementer

For åpne elementer, der alle delprodukter med letthet kan ses og inspiseres på byggeplass, er det tilstrekkelig at produktene dokumenteres hver for seg. Merk at det ikke er nok at det er laget mindre åpninger i elementet eller laget plass til kanaler og rør, dette anses ikke som tilstrekkelig for å kunne utføre en inspeksjon.

Det er kun byggevarer som leveres til byggeplass som skal dokumenteres etter forskrift om dokumentasjon og omsetning av produkter til byggverk (DOK). Byggevarer som produseres av ansvarlig utførende på byggeplassen (eks. plasstøpt betongtrapp), er unntatt dokumentasjonskravet som følger av DOK.

Forskriften om dokumentasjon gjelder også for byggevarer brukt i alle tiltak som er unntatt søknadsplikt etter plan- og bygningsloven, og/eller som kommer inn under annet regelverk.

Vær oppmerksom på at en byggevare kan være CE-merket etter flere direktiver.

Hva er ikke en byggevare?

Eksempler på produkter som ikke er byggevarer og som kommunen ikke fører tilsyn med, er møbler og baderominnredning, elektrisk utstyr, belysning og stikkontakter. Heis og løfteplattform er definert som produkt til byggverk, men reguleres av heisdirektivet og maskindirektivet.

3.2 Egenskaper og ytelser

Byggevarer har visse vesentlige egenskaper som for eksempel brannmotstand, vanntetthet, lufttetthet og strekkstyrke.

Disse vesentlige egenskapene uttrykkes i ytelser, for eksempel

  • brannmotstand (EI 30)
  • vanntetthet (klasse W1)
  • lufttetthet (≤ 0,2 m³/m³h)
  • strekkstyrke (430 N / 50 mm)
  • U-verdi (1,1 W/(m²K).

3.3 Dokumentasjon av byggevarer

Byggevarer som bygges inn i byggverk skal ha dokumentasjon som viser at produktet har egenskaper som er nødvendige for at det ferdige byggverket tilfredsstiller byggteknisk forskrift. Egenskapene skal dokumenteres etter forskrift om dokumentasjon og omsetning av produkter til byggverk (DOK).

Det er to sentrale kapitler i DOK for produktdokumentasjon av byggevarer:

  • Kapittel II gjelder for CE-merkede byggevarer. Byggevareforordningen er den europeiske forordningen som regulerer dokumentasjon og omsetning av CE-merkede byggevarer i EØS-området. For CE-merkede produkter må byggevareforordningen følges.
  • Kapittel III gjelder for byggevarer som ikke er CE-merkede. Dette er byggevarer som verken er dekket av en harmonisert standard eller der produsenten har fått utarbeidet en ETA (europeisk teknisk bedømmelse) for produktet.

3.4 Dokumentasjon som skal være tilgjengelig i byggetiltaket

Ansvarlige foretak i den enkelte byggesaken skal velge byggevarer som er dokumentert etter DOK og som bidrar til at byggverk oppfyller TEK. Dette følger av SAK10 § 12-3 bokstav a og § 12-4 bokstav c for henholdsvis ansvarlig prosjekterende og ansvarlige utførende.

Produktdokumentasjonen skal ligge hos ansvarlige foretak og kunne vises ved tilsyn, jf. SAK10 § 5-5.

Det er ikke krav til at dokumentasjonen er tilgjengelig på byggeplass. Produktdokumentasjonen kan for eksempel være tilgjengelig på produsentens nettsider eller i databaser, men ansvarlige foretak skal kunne legge fram dokumentasjonen som kommunen krever.

Produktdokumentasjon skal være på norsk, svensk eller dansk med hjemmel i SAK10 § 5-5.

Det er ikke krav om at selve CE-merkingen skal være på norsk, svensk eller dansk.

3.5 Krav til produktdokumentasjon

Alle byggevarer skal ha tilstrekkelig produktdokumentasjon før de brukes i byggverk. Produsenten skal alltid dokumentere minst en egenskap for å kunne selge produktet, men vesentlige egenskaper må dokumenteres i den grad de er nødvendige for vurdering av byggevarens egnethet til bruk i byggverk.

Produktdokumentasjonen gir informasjon om:

  • produsent
  • teknisk spesifikasjon (dokument som fastsetter tekniske krav) som produsenten har lagt til grunn
  • byggevarens egenskaper og ytelser
  • i hvilken form en tredjepartsvurdering er utført ved produksjon av produktet.

Byggevarer som dekkes av en harmonisert produktstandard skal CE-merkes og ha ytelseserklæring.

For byggevarer som ikke er dekket av en harmonisert produktstandard, har byggevareprodusenter to muligheter:

  1. Produsenten kan CE-merke byggevarene på bakgrunn av en ETA (European Technical Assessment) eller
  2. Produsenten kan dokumentere egenskaper til byggevarer slik det er beskrevet i DOK, kapittel III

Oversikt over krav til dokumentasjon

 

Oversikt over krav til dokumentasjon

 

 

3.6 Generelt om dokumentasjon av CE-merkede og ikke CE-merkede produkter

Det er i realiteten ikke store forskjeller mellom krav til produktdokumentasjon for CE-merkede byggevarer og byggevarer som ikke er CE-merkede:

Produktdokumentasjon av CE-merkede byggevarer

Produktdokumentasjon av ikke CE-merkede byggevarer

CE-merking (festet på produktet eller emballasje)Ingen krav


Ytelseserklæring (følger med leveransen eller ligger på nett)

 

Produktdokumentasjon (dokumentasjon på egenskaper og ytelser). Det er ikke gitt noe formkrav for framstilling av denne informasjonen, bare at den skal følge med byggevaren,

 

Monteringsveiledning og/eller bruksanvisningMonteringsveiledning og/eller bruksanvisning

Monteringsveiledninger/bruksanvisninger skal følge både CE-merkede byggevarer og byggevarer som ikke er CE-merkede. Mangel på monteringsveiledning kan gi uheldige konsekvenser og forårsake byggefeil. Det er derfor viktig at ansvarlige foretak kan legge frem monteringsveiledninger og/eller bruksanvisninger ved tilsyn.

Det er også krav om at det skal følge med sikkerhetsinformasjon der det er nødvendig, se forskrift om dokumentasjon og omsetning av produkter til byggverk (DOK) § 5 og § 12.

3.7 Produktdokumentasjon av CE-merkede byggevarer

CE-merking

CE-merking betyr at en byggevare er dokumentert etter byggevareforordningen. En byggevare som er CE-merket kan omsettes på tvers av landegrensene i EØS-området.

CE-merking er obligatorisk for byggevarer som er dekket av harmoniserte produktstandarder.

Alle CE-merkede byggevarer kan ikke nødvendigvis brukes i norske byggverk. Byggtekniske forskrifter er et nasjonalt anliggende, og kravene kan variere fra land til land. Ansvarlige foretak må påse at byggevarens ytelser som beskrevet i produktdokumentasjonen vil medvirke til at byggverket oppfyller byggteknisk forskrift.

CE-merking skal påføres selve byggevaren eller følge med leveransen. Det er ikke krav om at CE-merking skal være på norsk, svensk eller dansk.

Eksempel på CE-merking

 

Eksempel på CE-merking

 

Ytelseserklæring

I tillegg til CE-merking skal produsenten utarbeide en ytelseserklæring. Ytelseserklæringen er et dokument som inneholder omfattende informasjon om byggevaren, produsenten, hvilken harmonisert teknisk spesifikasjon som er lagt til grunn, hvilket system for vurdering og verifikasjon av ytelse som gjelder, og det eller de tekniske kontrollorgan som har vært benyttet.

Ytelseserklæringen skal alltid inneholde følgende opplysninger med mindre de er angitt i CE-merkingen:

  1. produkttype
  2. vareidentifikasjon (type-, parti-, eller serienummer)
  3. tiltenkt bruk av byggevaren
  4. navn, registrert varemerke og adressen til produsenten
  5. hvilket system for vurdering og kontroll av ytelse som er brukt
  6. identifisering av teknisk kontrollorgan, dersom det er aktuelt
  7. henvisning til den relevante harmoniserte produktstandarden (NS-EN produktstandard med et ZA-tillegg) eller til den europeiske tekniske vurderingen (ETA)
  8. byggevarens ytelse(r)

Eksempel på ytelseserklæring

 

Eksempel på ytelseerklæring

 

Eksempel på ytelseserklæring for spesifikt produkt

 

Eksempel på ytelseerklæring for spesifikt produkt

 

3.8 Produktdokumentasjon av byggevarer som ikke er CE-merkede

Det finnes ingen obligatorisk mal for merking og produktdokumentasjon til produkter som ikke er CE-merkede, men det er krav om at merkingen og produktdokumentasjonen skal inneholde visse opplysninger.

Disse kravene er gitt i forskrift om dokumentasjon og omsetning av produkter til byggverk (DOK) § 13. Innhold i dokumentasjonen.

Egenskapene skal dokumenteres, men det er ikke noen formelle krav til ytelseserklæring. Tredjepartsvurdering skal være som for et tilsvarende produkt som er CE-merket.

Byggevareprodusentene kan bruke en nasjonal standard som gjelder for det EØS-landet produsenten holder til i eller en nasjonal teknisk godkjenning fra et tredjepartsorgan. Tredjepartsorganet som skal utføre sertifiseringen kan enten være et akkreditert sertifiseringsorgan, et teknisk kontrollorgan eller et teknisk bedømmelsesorgan som holder til i EØS-området.

Eksempler på godkjenningsordninger for produkter som ikke er CE-merkede er SINTEFs Teknisk godkjenning, og Kontrollrådets regler for produksjonskontroll. Ansvarlig foretak eller rådgivere er ikke myndig tredjepartsorgan for å utføre denne sertifiseringen.

Ansvarlig foretak har ansvar for at det foreligger produktdokumentasjon for produktene som velges, jf. byggesaksforskriften § 12-3 bokstav a og § 12-4 bokstav c. Ansvarlige foretak skal påse at produktet man velger er underlagt de samme tredjepartsvurderingene som det som gjelder for tilsvarende produkter som er CE-merkede. Det går vanligvis frem av produktdokumentasjonen hvilke sertifikater eller rapporter som er lagt til grunn. Det er viktig at sertifikatene viser de samme oppgaver som beskrevet i tabellen i punkt 3.9.

 

SINTEF Teknisk Godkjenning (SINTEF TG) er et eksempel på dokumentasjon av byggevarer som ikke er CE-merkede.

 

Tekniske godkjenninger er frivillige og inneholder informasjon om hvilke egenskaper/ytelser som er relevante når foretak skal vurdere om en byggevare kan brukes i byggverket.

 

Disse tekniske godkjenningene er tilgjengelige her.

 

3.9 System som beskriver vurdering og verifikasjon av ytelse som skal gjøres ved produksjon av byggevaren

Det finnes mange ulike byggevarer, alt fra skruer til bærende betongelementer og brannvarslingssystemer. Det finnes fire ulike systemer for kontroll som skal gjøres ved produksjon av produktet. Hvilke eller hvilket system som skal brukes, avhenger av byggevarens betydning for byggverket og risiko for feil i produksjonen. I tre av systemene skal det gjøres ulike former av tredjepartsvurderinger.

System 1 og 1+System 2+System 3System 4
ProduktsertifiseringSertifisering av produsentens produksjonskontrollBekreftelse av byggevarens egenskaper ved prøvingEgenerklæring (ingen tredjepartsvurdering)

Hvert system inneholder en rekke oppgaver som tredjepartsorganet eller produsent må gjennomføre.

4. Vedlegg

Begrepsliste

Begrepsliste

Byggevare


Vare eller byggesett som skal inngå permanent i byggverk eller deler av byggverk, og som har ytelser (se egen beskrivelse) som er av betydning for de grunnleggende kravene til byggverket.

Byggesett

En byggevare fra en enkelt produsent som en enhet bestående av minst to separate deler som må settes sammen.

Byggevareinfo.no

Direktoratets nettside som gir informasjon om hvorfor og hvordan vurdere og angi byggevarens egenskaper.

Byggevarens ytelser

Ytelsen ved de vesentlige egenskapene som er beskrevet ved nivå eller klasse eller i form av en beskrivelse.

CE-merking (byggevarer)



Identifikasjonsmerke for en byggevare som bekrefter overensstemmelse med en harmonisert standard eller europeisk teknisk bedømmelse. Merkingen har formalkrav til innhold og informasjon og skal referere til ytelseserklæring for produktet.

DOK


Forskrift om dokumentasjon og omsetning av produkter til byggverk. Forskriften setter betingelser for å kunne omsette byggevaren i Norge. Tar inn Byggevareforordningen om CE-merking av byggevarer og krav til produkter som ikke er CE-merket.
DoP Declaration of Performance. Det engelske begrepet for ytelseserklæring
EAD (European Assessment Documents) Europeisk bedømmelsesdokument, grunnlaget for å kunne utarbeide en ETA.

Egenskaper






Egenskaper byggevaren kan oppfylle for å brukes i byggverk.

1) Mekanisk motstandsevne og stabilitet. Se DOK § 10

2) Brannsikkerhet

3) Hygiene, helse og miljø

4) Sikkerhet og tilgjengelighet ved bruk

5) Vern mot støy

6) Energiøkonomisering og varmeisolering

7) Bærekraftig bruk av naturressurser

ETA (European Technical Assessment)


Norsk betegnelse: Europeisk teknisk bedømmelse


For byggevarer som ikke er dekket av en harmonisert produktstandard, kan produsenten velge å CE-merke sine byggevarer ved å skaffe seg en europeisk teknisk bedømmelse. Dokumentet gir en utfyllende beskrivelse av egenskaper og anvendelse av produktet etter fastsatt system for vurdering og verifikasjon av ytelse. I Norge er SINTEF utnevnt som europeiske bedømmelsesorgan. Listen over alle gjeldende europeiske tekniske bedømmelser finner du på EOTA sin nettside

Grunnleggende krav til byggverk (tilsvarer byggevarers egenskaper)



Byggevarer skal bidra til å oppfylle grunnleggende krav til byggverket (i byggteknisk forskrift) for
• mekanisk motstandsevne og stabilitet
• brannsikkerhet
• hygiene, helse og miljø
• sikkerhet og tilgjengelighet ved bruk, vern mot støy
• energiøkonomisering og varmeisolering
• bærekraftig bruk av naturressurser

Harmonisert produktstandard


NS-EN produktstandard med et ZA-tillegg. Utarbeidet av den europeiske standardiseringsorganisasjonen CEN på oppdrag fra EU. Standarden skal ta inn de egenskapene som er regulert i regelverkene til alle EØS-landene, og er likelydende i alle land. De mest brukte er oversatt til norsk.
Harmoniserte tekniske spesifikasjoner En fellesbetegnelse på harmoniserte produktstandarder og europeiske bedømmelsesdokumenter.
IYA/NPD (hhv norsk og engelsk) Står for ingen ytelse angitt. Brukes i ytelseserklæringer der produktstandarden angir flere egenskaper enn de som produktet er testet for.

ISO 9001-sertifikat



Et ISO 9001-sertifikat viser at produsentens kvalitetsstyringssystem er sertifisert etter NS-EN ISO 9001 - Systemer for kvalitetsstyring Vanligvis viser dette sertifisering av produsentens produksjonskontroll, men er ikke nødvendigvis tilstrekkelig for fabrikkontroll for framstilling av CE-merkede produkter.
PRODOK 20 Nettside hos DIBK som gir informasjon om dokumentasjon og sjekklister for 20 vanlige byggevarer som brukes i Norge.
Produktdokumentasjon Informasjon som skal vise produktets egenskaper og ytelser og system for vurdering og verifikasjon av ytelse.
Produksjonskontroll Dokumentert kontroll av produksjonen i en fabrikk eller annet tilvirkningssted. Kan være krav om sertifisering eller annen form for tredjepartskontroll.

Produsent


Fysisk eller juridisk person som produserer en byggevare eller får en slik vare konstruert eller produsert, eller som markedsfører denne varen under sitt navn eller eget varemerke.

NANDO-basen



EUs felleseuropeiske informasjonsbase som inneholder
• informasjon om alle harmoniserte produktstandarder
• alle vedtak fra Kommisjonen om hvilke systemer for vurdering og verifikasjon av byggevarers egenskaper som gjelder for produktgruppen
• en oversikt over alle utpekte tekniske kontrollorgan og tekniske bedømmelsesorgan med identifikasjonsnummer i EØS-området
NPD (No Performance Determined) Ytelse ikke angitt.
Rettsakt

Samsvarsvurdering


Oppgaver i forbindelse med vurdering og verifikasjon av ytelse for CE-merking av produkter som viser at det overholder kriteriene fastsatt i de relevante harmoniserte standarder.

Samsvarsvurderingsorgan



Fellesbetegnelse for:
• Tekniske kontrollorgan (TKO) som har spesifiserte oppgaver som uavhengig tredjepart ved å prøve, kontrollere produksjonen eller sertifisere CE-merkede produkter til byggverk
• Sertifiseringsorganer som er involvert med tilsvarende oppgaver for byggevarer som ikke er CE-merkede
Sertifisering Formalkrav til utstedelse av sertifikat for en vares ytelse eller produksjonskontroll.

Sertifiseringsorgan


Et sertifiseringsorgan skal være akkreditert av nasjonalt akkrediteringsorgan for oppgaver som er beskrevet i standarder eller annen teknisk spesifikasjon. Se også samsvarsvurderingsorgan.

Systemer for vurdering og verifikasjon av byggevarers egenskaper/ytelser


System som beskriver hvilke kontroller som skal gjøres ved produksjon av produkter. Det spesifiserer hvilke oppgaver som skal gjøres av produsent og hvilke som skal utføres av tredjepartsorgan. Systemet er likt for både CE-merkede og ikke-CE-merkede produkter.
TAB (Technical Assessment Body) Teknisk bedømmelsesorgan som utsteder ETA (europeisk teknisk bedømmelse).

Teknisk dokumentasjon


Som grunnlag for ytelseserklæringen, må produsenten utarbeide en teknisk dokumentasjon som er en relevant beskrivelse, og som inneholder ytelsesvurdering og verifisering av det som er beskrevet.

Teknisk kontrollorgan


Et teknisk kontrollorgan (TKO) er et uavhengig organ som er utpekt av myndighetene i EØS-landene for å utføre kontroll og testing av byggevarer som skal CE-merkes, samt å utstede samsvarsvurderinger slik det er beskrevet i harmoniserte produktstandarder.

Teknisk spesifikasjon


Fellesbetegnelse på standarder eller annen teknisk spesifikasjon som er et dokument som fastsetter tekniske krav som en byggevare oppfyller. Teknisk spesifikasjon er grunnlaget for dokumentasjonen for byggevaren.

Tredjepartsorgan



Fellesbetegnelse for uavhengig kontrollorgan (uavhengig av produsent eller produksjon) som utfører kontroll og/eller testing og/eller samsvarsvurderingsoppgaver av byggevarer; tekniske kontrollorganer, tekniske bedømmelsesorganer, sertifiseringsorganer og andre uavhengige kontrollorganer.
Tredjepartsvurdering Brukes vanligvis om ikke-CE-merkede produkter. Tilsvarer samsvarsvurdering for CE-merkede produkter
Ytelse Kvantifisering, klassifisering eller annen beskrivelse av en egenskap ved produktet.

Ytelseserklæring


Et dokument som kreves for CE-merkede produkter og som inneholder opplysninger om byggevaren. Produsenten har ansvar for at produktet oppfyller ytelsen for egenskaper som angitt i erklæringen. Ytelseserklæring skal være på norsk, svensk eller dansk. Den kan publiseres på produsentens nettside.















Declaration of Performance (DoP) er det engelske begrepet for ytelseserklæring.













dibk
dibk.no
print-front-back-image.jpg

Om Direktoratet for byggkvalitet

Om oss

Kontakt oss

Ledige stillinger

Høringer

Personvernerklæring

Tilgjengelighetserklæring

Fellestjenester plan og bygg

Digitalisering av plan og byggesak

 

Presse og nyheter

Presse

Abonner på nyhetsbrev

Nyhetsarkiv

Offentlig postjournal

Rapporter og publikasjoner

Klimapartnerskap for byggenæringen

 

Arrangementer

Byggesaksdagene

Byggkvalitetsdagen

 

Construction Products

Product contact point for construction